最近,在研究百度开源的PaddleSpeech框架,百度开源了其训练的模型、代码等,所以基于此,就有了今天的离线版本。1、软件概览软件名字叫做:音频转文字小工具离线版,基于百度Paddle Speech框架,进行重构代码打包而成。
考虑到兼容性,目前的版本仅支持CPU转换,所以速度确实慢些(测试R5-3600的CPU一分钟音频转换时长30s,而测试RTX 2060显卡仅需3s),仅支持Windows 64位系统。软件主要实现批量上传音频文件进行语音转文字的功能,语音识别正确率还可以,虽然比不上在线版的。

2、软件体验软件比较大(1.3GB+),毕竟里面有AI离线模型,下载解压打开,
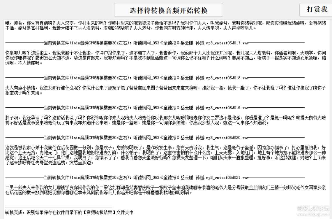
如下测试转换20多分钟的岳云鹏相声,正确率还算可以,就是速度确实慢些,毕竟CPU。
考虑到硬件方面的差异,所以对音频做了切分,每个切分片段时长1min,最终转换结果都在软件目录的音频转换结果文件夹下的txt文件,如下所示:

蜂蜜浏览器_蜂蜜浏览器_QQ截图20220306121602.jpg
3、小结总之,这款离线版软件还可以,关键是免费,虽说速度有些慢,转换正确率也有些低,后续可能会出基于GPU版的,那个速度就飞快了。
4、下载很多人反馈闪退,经过虚拟机测试,确实存在问题,已修复。如下新连接可以使用:
https://cloud.189.cn/t/ziayMb6biQji (访问码:eup9)另外软件基于python 3.9打包,所以Windows 7不支持。